Назад: 7.1. Меры безопасности при
эксплуатации источников
7.2.
Устройства снижения напряжения холостого хода
Такое устройство должно автоматически снижать Uxx источника
для ручной дуговой сварки до значения не более 12 В не позднее, чем через 1 с
после размыкания сварочной цепи (разрыв дуги). Зажигание дуги при использовании
такого устройства несколько затруднено. Действительно, после замыкания
электродом на изделие потребуется некоторое время для восстановления напряжения
источника. Зажигание дуги протекает удовлетворительно, если время срабатывания
устройства не превышает 0,06 с, а чувствительность, т.е. величина сопротивления
в контакте «электрод-деталь», при котором устройство надежно срабатывает, не
ниже 300 Ом. В то же время устройство не должно срабатывать при сопротивлении
более 500 Ом, так как сопротивление тела сварщика может снижаться до такой
величины.
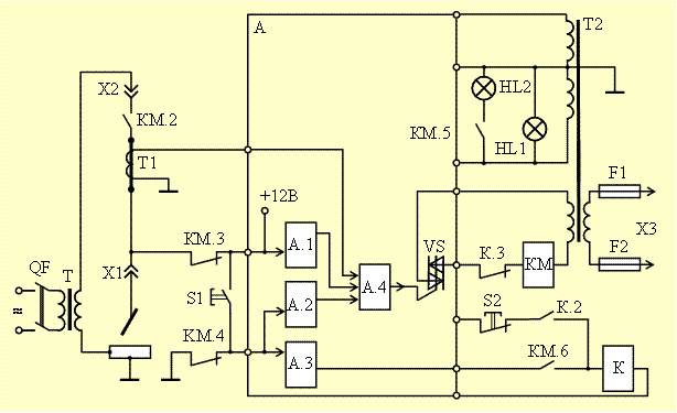
На рис. 7.1 дана упрощенная схема блока снижения Uxx сварочных трансформаторов БСНТ-08-1 У2. На схеме
также показан сварочный трансформатор Т с автоматическим выключателем QF. В
составе блока имеются силовой контактор КМ, трансформатор тока Т1,
трансформатор питания Т2 с плавкими предохранителями F1 и F2, вспомогательное
реле К, сигнальные лампы HL1 и HL2, кнопки контроля S1 и S2, а также система
управления А. Основными элементами системы управления являются измеритель
сопротивления сварочной цепи А.1, основной А.2 и резервный A.3 таймеры, триггер
управления А.4 и симистор VS, с помощью которого и запускается силовой
контактор КМ. Блок питается сетевым напряжением через разъем Х3, что
контролируется лампой HL1 «Сеть».

Рис. 7.1. Упрощенная схема блока БСНТ-08-1 У2
Электрододержатель подключается сварочным кабелем к
разъему Х1 блока, а вторичная обмотка сварочного трансформатора - к разъему X2.
Система управления через контакт КМ.4 соединена с корпусом блока, так что без
заземления корпуса и свариваемого изделия блок работать не будет, благодаря
чему обеспечивается дополнительная защита сварщика.
В режиме холостого хода контактор
КМ не работает, поэтому цепь дуги разорвана силовым контактом КМ.2. При этом на
межэлектродный промежуток от системы управления через вспомогательные контакты
КМ.3 и КМ.4 подается безопасное напряжение 12 В. Зажигание дуги начинается
коротким замыканием электрода на изделие. При уменьшении сопротивления
межэлектродного промежутка ниже 300 Ом измеритель сопротивления сварочной цепи
А.1 дает команду триггеру А.4, а тот с помощью симистора VS подает напряжение
трансформатора Т2 на обмотку КМ контактора. При этом замыкается силовой контакт
КМ.2, и на дугу подается напряжение сварочного трансформатора Т. Далее система
управления удерживается во включенном состоянии благодаря работе трансформатора
тока Т1, который подает сигнал на триггер управления при горящей дуге. Таким
образом предотвращаются случайные срабатывания блока, не поддержанные
включением сварочного тока. О включении сварочного трансформатора сигнализирует
лампа HL2 «напряжение больше 12 В», включающаяся в результате замыкания
контакта КМ.5.
При обрыве дуги трансформатор тока Т.1 прекращает
работу, и в действие вступают таймеры А.2 и А.3. В течение 1 с после сварки до
поступления команды от основного таймера А.2 контактор удерживается во
включенном состоянии. При этом на межэлектродном промежутке присутствует
сравнительно высокое Uxx
сварочного трансформатора, что необходимо для легкого повторного зажигания
дуги, если обрыв был случайным. По истечении 1 с таймер А.2 переключает триггер
А.4. Контактор КМ отключается, и в сварочной цепи устанавливается безопасное
напряжение 12 В. На случай неисправности основного таймера предусмотрен
резервный A.3 – при срабатывании которого включается вспомогательное реле К.
Его контакт К.3 разрывает цепь катушки КМ силового контактора, а контакт К.2
обеспечивает блокировку контакта КМ.6 с целью самопитания реле К. Для
разблокировки устройства достаточно нажать кнопку S2 «Готов».
Проверка исправности блока выполняется перед сваркой с
помощью кнопки S1 «Контроль». При ее кратковременном нажатии имитируется
зажигание дуги, в этом случае силовой контактор мгновенно включится, а через
одну секунду отключится, что можно проконтролировать с помощью лампы HL2. При
длительном нажатии кнопки S1 контактор должен отключиться резервным таймером с
помощью реле К, в чем можно убедиться, если нажать кнопку S2 «Готов».
Более совершенную конструкцию имеет блок БСН-10. Его
можно использовать для комплектования не только трансформаторов, но и
выпрямителей. В нем также предусмотрено снижение напряжения при выходе из строя
элементов самого блока и при неправильном подключении источника.
Ранее в массовом порядке выпускалось устройство
УСНТ-06 подобного же принципа действия. Распространены также устройства, в
которых вместо силового контактора используются полупроводниковые коммутаторы,
подобно тому, как это выполнено в тиристорных трансформаторах (п.2.6.3). Эти
устройства имеют более высокое быстродействие и меньшие габариты, однако не
гарантируют безопасности при пробое тиристоров
Выбор,
монтаж, пуск источников питания. К
выбору источников питания необходимо приступать после разработки
технологического процесса сварки изделия. Исходными данными для выбора
источника являются: способ сварки; род тока; система регулирования длины дуги
при сварке плавящимся электродом; электрические параметры режима сварки;
условия работы и категория размещения оборудования; основное и
штучно-калькуляционное время изготовления сборочной единицы (изделия); тип
производства.
Определив исходные данные, можно выбрать источник
питания, который отвечал бы наилучшим образом всем предъявляемым к нему
требованиям и имел бы минимальную стоимость. При этом следует иметь в виду, что
высокие технологические требования и низкая стоимость источников питания находятся
в противоречии, поэтому к вопросу выбора стоимости источника необходимо
подходить очень осторожно.
Выбор рода тока, как правило, определяется способом сварки. Однако в том случае, когда
способ сварки позволяет равноценно использовать постоянный либо переменный ток,
с экономической точки зрения последний предпочтительней. Это обусловлено тем,
что источник питания переменного тока дешевле, проще в эксплуатации, кроме
того, сварочная дуга переменного тока не подвержена «магнитному дутью». В свою
очередь, необходимо помнить, что надежность зажигания дуги переменного тока
ниже, чем при постоянном токе.
Выбор внешней характеристики
источника питания определяется
способом сварки и технологическими особенностями свариваемого материала. При
сварке плавящимся электродом необходимо определить систему регулирования длины
дуги. Для систем с саморегулированием длины дуги необходим источник питании с
жесткой или пологопадающей характеристикой. Для систем с принудительным
регулированием длины дуги (с зависимой скоростью подачи электродной проволоки),
а также при сварке неплавящимся электродом, в том числе для сварки и резки
сжатой (плазменной) дугой, источники питания должны иметь крутопадающие внешние
характеристики.
Выбор мощности источника питания определяется параметрами режимов и основным временем
сварки по технологическому процессу. При этом рекомендуется выдерживать
возможно близкое совпадение параметров относительной продолжительности нагрузки
и включения (ПВ, ПН) с номинальными паспортными значениями источника. Это
вытекает из требований стабильности режимов сварки и наиболее экономичной
эксплуатации источника.
При выборе источника завышенной мощности вынужденная
работа на минимальном токе может вызвать потерю стабильности горения дуги. В
свою очередь недоиспользование мощности источника связано с перерасходом
электроэнергии и ухудшением cosj и КПД. Завышение мощности источника неоправданно увеличивает затраты
на амортизацию, ремонт и нерациональное использование производственных
площадей.
Выбор источника заниженной мощности ведет к перегреву
элементов, при этом необходимо накладывать ограничения на ПВ (ПН) с учетом
величины основного и штучного времени сварки изделия.
Выбор системы питания постов сварочным током определяется планировкой цеха
(участка), где будут эксплуатироваться источники. В случае компактного
размещения постов целесообразно использовать систему многопостового питания.
Однако, учитывая низкий КПД системы, опасность простоя большого числа рабочих
мест при выходе из строя многопостового источника, невозможно однозначно
рекомендовать многопостовое питание без детального экономического обоснования
для конкретных условий.
Условия работы источников питания определяют категорию их размещения. Категория
размещения источников учитывается при конструировании их кожухов и расположения
обмоток. Сварочные агрегаты, имеющие категорию размещения 1, могут
эксплуатироваться на открытом воздухе, поскольку имеют собственную крышу и
капот, защищающие их от дождя и снега. Сварочные трансформаторы, допускающие
категорию 2, могут работать под навесом. При этом они подвержены колебаниям
температуры и влажности воздуха, но защищены от воздействия осадков.
Большинство остальных источников (трансформаторы, выпрямители, преобразователи)
изготовляются по третьей категории размещения. Они могут работать в закрытых
помещениях (цехах) без регулирования климатических условий. Четвертая категория
размещения (в помещениях с регулируемым климатом) рекомендуется только для
источников с водяным охлаждением.
Монтаж источников питания. В сварочном цехе источники располагаются в машинном
зале или непосредственно у рабочих мест. В машинном зале улучшаются условия
эксплуатации, обслуживания и ремонта особенно многопостовых источников, но при
этом увеличиваются расход сварочных кабелей и потери энергии. В цеху источники
устанавливают вблизи стен или колонн, чтобы не занимать производственную
площадь. Сварочные источники не нуждаются в фундаменте и устанавливаются прямо
на полу.
Правила устройства электроустановок требуют оставлять
проходы для безопасной эксплуатации и обслуживания электрооборудования.
Источники должны располагаться не ближе
Питание сварочного оборудования осуществляется от
цеховой силовой трехфазной сети. Подвод от подстанции к цеховым
распределительным шкафам выполняется тремя одножильными проводами или трех-,
четырехжильными кабелями на изоляторах по стене цеха, в трубах или траншеях.
При расчете нагрузки цеховой силовой сети сначала определяют среднюю кажущуюся
мощность сварочного поста
Р1 = (IдUд)/(hсosj). (7.1)
Затем рассчитывают суммарную мощность потребителей с учетом
их количества n и коэффициента одновременности k0:
РS = Р1n k0. (7.2)
При равномерной нагрузке трех фаз находят расчетный
ток
Iрс = РS/(30,5Uл), (7.3)
по
которому и выбирают сечение проводов S по их допустимому нагреву. Сечение
провода должно быть проверено по экономической плотности j среднего тока в пик
максимума нагрузки:
Р = Iрс/j. (7.4)
Для одиночного алюминиевого провода с резиновой или
пластмассовой изоляцией плотность тока не должна превышать 1,2…1,6 А/мм2,
а для медного провода – 2…3 А/мм2. Для кабелей с алюминиевыми
жилами, имеющих резиновую или пластмассовую изоляцию, экономическая плотность
тока – 1,6…1,9 А/мм2, а с медными жилами – 2,7…3,5 А/мм2.